According to the latest agile industry research report, the application of agile has expanded from the original application in the software development team to R&D and business agility in various industries, from aviation, aircraft R&D, to automobiles, medical equipment, large-scale industrial equipment, smart Research and development of equipment, as well as the design of daily chemical products, clothing, financial products, construction products, etc.
With the extensive and in-depth implementation of agile, agile implementation is no longer just a matter of selecting a few pilot teams for agile trials, and the implementation of large-scale agile has become the focus of enterprise agile transformation. The SAFe large-scale agile framework follows the trend, is customer-centric, grasps market opportunities and real needs of customers, and becomes the most popular large-scale agile framework.
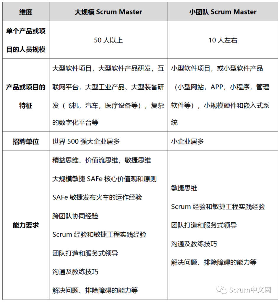
Large-scale Scrum Master refers to the role of Scrum Master in large-scale agile scenarios. In large-scale agile scenarios, as a Scrum Master, it is not enough to only understand the operation of single-team agile and the most basic Scrum of Scrums. Large-scale ScrumMaster It is necessary to understand how large-scale agile works, and how to lead a Scrum team in the context of large-scale agile, and coordinate with other Scrum teams to deliver value together.
As large-scale agile applications such as SAFe become more and more widely used, the demand for Scrum Masters in large-scale environments has also increased. Against such a background, large-scale Scrum Master certification is also gradually heating up. Today we can put aside certification (although dual international certification is very tempting), and analyze what weapons large-scale Scrum Masters have that everyone is flocking to.
Let’s take a look at the core weapon skills unique to large-scale Scrum Masters:
1. Lean and value stream thinking
Through lean and value stream thinking, the Scrum Master can focus on how value is delivered to end customers or users from the macro perspective of the business, understand the position of the team in the value delivery chain, and how to collaborate with the upstream and downstream of the team to identify value delivery bottlenecks Or obstacles to help the Scrum Master better remove team obstacles, or obtain support and help from outside.
If you only focus on the team itself and fail to pay attention to the overall situation, it is very easy to become a formalized Scrum, but cannot really solve the core problems to maximize business value.
2. Systems Thinking
“Systems have to be managed,” Deming said. “They don’t manage themselves. Left alone, the system becomes selfish, and independent centers of interest hurt the system. The secret is to align the components around the purpose of the organization.”
System thinking helps Scrum Master establish the habit of overall thinking, better identify and solve problems, avoid blind people and partial optimization.
3. Rhythm and Synchronization
The large-scale Scrum Master uses the rhythmic development of the SAFe framework and the practice of cross-team synchronization to coordinate and promote the good operation of the entire train with the Agile Release Train Engineer (RTE). Agile release trains are iterated in an orderly manner under unified coordination;
Not only to play the role of team-level Scrum Master, but also to participate in cross-team collaborative activities organized by RTE, such as: PI Planning preparation, PI Planning, SoS meeting, PI inspection and adaptation activities (I&A), assisting in organizing System Demo, etc. ; Align and synchronize with other agile teams to deliver value in a coordinated manner.
(PI refers to Program Increment, a goal alignment and planning rhythm in SAFe.)
4. Innovation iteration
As a Scrum Master, I believe that in most scenarios, the team is busy catching up with the progress of iterations. We expect to leave some time for the team to share learning, deal with technical debt or explore some innovative ideas, but under the pressure of progress , These can only be postponed continuously, and there is actually no chance to do it at all.
The innovation and planning iterations in SAFe, according to the rhythm of PI, have reserved a fixed time for us to carry out these activities. Scrum Master can use this weapon to establish an atmosphere of learning and improvement, improve working methods, explore innovative ideas, and continuously To make the team stronger and stronger.
5. Productivity culture
Productivity culture is a performance-oriented culture. Large-scale Scrum Masters use the construction of productivity culture and agile leadership to show their sincerity, lifelong learning, achieve others, empower teams, create a high degree of collaboration, share responsibility, and learn from failure. A high-efficiency team that learns from middle school and continues to innovate.
As a large-scale Scrum Master, in addition to mastering the basic skills of Scrum Master, such as agile thinking, Scrum’s core values, roles, frameworks and processes (3355), you also need to master large-scale agile thinking, principles and methods, with the help of the above Use these weapons to make yourself more comfortable in large-scale scenarios. In addition to the core weapons mentioned above, there are more eighteen weapons to share with you in our Leading SAFe and SAFe Scrum Master courses.
Speaking of this, you may still be a little hesitant and ambiguous, so let’s make a comparative analysis below, and you may be more clear. We will compare and analyze the large-scale Scrum Master and the team-level Scrum Master, so that everyone can make their own judgments for you to make work decisions. refer to:
Large-scale Scrum Master conducts skills design from the perspective of the enterprise, and combines large-scale and complex scenarios. After the birth of the Agile Manifesto in 2001, after more than 10 years of agile practice, it gradually developed in specific cases and scenarios. Roles and skills required for large-scale agility in enterprises; assisting enterprises in business agility, as a Scrum Master, it is not enough to understand the operation of single-team agile, and cannot help enterprises eliminate the following obstacles to large-scale agile practice:
The large-scale Scrum Master is born to solve these resistances, and naturally it is to expand the skills of the team-level Scrum Master. The business agility of the enterprise needs you, the eighteen weapons of agility, and the large-scale Scrum Master!
Having said so much, you must want to know what the career “future” of a large-scale Scrum Master is like? Welcome to our live event tomorrow:
The live broadcast has successfully ended.




